الدخول من خلال النفاذ الوطني الموحد
• الوزارة : وزارة البلديات والإسكان. • الأمانة / البلدية هي شخصية اعتبارية ذات استقلال مالي وإداري، تمارس الوظائف الموكلة إليها بموجب نظام البلديات والقرى ولوائحه التنفيذية.• رخصة البناء رخصة البناء هي الرخصة التي تمنحها اللجنة المحلية للتنظيم والبناء أو سلطة الترخيص.• المشروع مرافق او منشآت او أنشطة ذات تأثير مروري على شبكة الطرق .• المشاريع القائمة والمعتمدة هي المشاريع التي تم إنشاؤها او التصديق عليها من قبل الامانات.• المشاريع الجديدة المشاريع المزمع إقامتها.• صاحب / مالك المشروعالشخص او الجهة التي تمتلك المشروع او المشرف عليه او المسؤول عن إدارته أو تشغيله .• المكتب الاستشاري مكتب استشاري معتمد من قبل الأمانة لإجراء الدراسات المرورية.
•دراسة التأثير المروري
دراسة مرورية شاملة لجميع الآثار المترتبة من المشاريع الكبرى المراد إنشائها او تطوير منشآت قائمة وتحديد العناصر المراد معالجتها لتخفيف الآثار المرورية ، مع مراعاة اختلاف الدراسة من موقع لآخر.
• المهندس المسؤول
هو مهندس النقل والمرور ذو الخبرة الكافية التابع للمكتب الاستشاري ويكون مسؤول عن الدراسة وإعداد المنهجية والتقرير النهائي للدراسة. • الموافقة والتصديق تعني الموافقة الخطية بما في ذلك التأكيدات الخطية اللاحقة لأي موافقات شفوية سابقة.• المشاريع ذات الأثر المروري المرافق او المنشآت او الانشطة المحتمل ان يكون لها تأثير مروري على شبكة الطرق.• المشاريع المعدلة مشاريع قائمة اجريت عليها عملية تعديل او مجموعة من عمليات التعديل وتشمل تلك العمليات التوسعة في المساحة أو حجم الانتاج أو التغيير في عمليات التشغيل. • المشاريع المميزة الكبرىهي تلك المشاريع المميزة ذات المساحات الكبيرة التي لا تقل عن (100.000م2) ضمن النطاق العمراني والتي تهدف الامانة من التصريح بها الى تنفيذ مشاريع ذات طابع حضري مميز.• المشاريع الاستثمارية الهامة هي المشاريع متعددة الطوابق (6 طوابق فأكثر) أو المشاريع التي تنشأ على أراضي بمساحة (10.000م2) فأكثر وتتميز تلك المشاريع بطابع معماري مميز.• التحسينات المطلوبة على شبكة الطرق أي إضافة أو توسعة أو تغيير في تصميم أو تشغيل عنصر من عناصر الطريق لزيادة الطاقة الاستيعابية لهذا العنصر أو زيادة السلامة المرورية. • السلامة المرورية تهدف السلامة إلى تبني جميع الخطط والبرامج واللوائح المرورية والإجراءات الوقائية للحد من وقوع الحوادث المرورية حفاظاً على سلامة الأرواح والممتلكات وأمن البلاد ومقوماته البشرية والاقتصادية.
• التشغيلهو تشغيل المبنى حسب النشاط أو الأنشطة أو الاستخدام الذي أنشئ من أجله ، وطبقاً للأصول الفنية المتبعة للنشاط او الاستخدام. • المحور التجاري المحور التجاري هو الطريق الذي تكون الأراضي عليه مخصصة للاستخدام التجاري ويكون شرياناً بالنسبة للحركة المرورية وماراً بأراضي مؤهلة للتنمية الحالية والمستقبلية • الشوارع التجارية هي شوارع مخصصة لإقامه المنشآت التجارية و التي تطل عليها قطع أراضي ذات استخدام تجاري.• الطرق السريعة هي الطرق السريعة المزدوجة بعدة مسارات ، وتربط بين مدن المملكة ، وهي مزودة بتقاطعات علوية ومحكمة الدخول والخروج ومحددة بإشارات أرقام الطرق برقم واحد او رقمين للطرق الرئيسية وثلاثة ارقام للطرق الثانوية.• النطاق الجغرافي للدراسة المنطقة الجغرافية المتأثرة بمكونات المشروع.• المخططات تعني المخططات والرسومات المعمارية والإنشائية والتنفيذية الخاصة بالمنشأ.• مستوى الخدمة هو وسيلة لوصف الجودة التشغيلية لعناصر الطريق ويعتمد على العوامل التشغيلية والجيومترية للطريق ويمثل (أ) أحسن مستوى خدمة بينما يمثل (5) أسوأ مستوى خدمة.• المجمع السكني هو مجموعة من المباني السكنية يجمعها موقع واحد ولها سور واحد.• الأنشطة التجارية عبارة عن أسواق تجارية مفتوحة تشتمل على عدد من المحلات التجارية مجمعة في موقع محدد وقد تكون ذات نشاط واحد أو متعددة الأنشطة.
• المراكز الخدمية التجارية وهي مراكز خدمات الأحياء والمجمعات السكنية والتي توضح فيها انشطة واستخدامات تخدم سكان هذه المناطق فقط. • الأنشطة الترفيهية هي المساحات أو المرافق المخصصة لتوفير بيئة ممتعة تهدف إلى التسلية والاستمتاع، وتحتوي على مجموعة متنوعة من الألعاب،، إضافة إلى أنشطة أخرى مصممة خصيصاً لتلبية احتياجات الأفراد بمختلف أعمارهم في إطار ترفيهي • الانشطة التجارية ذات الاستخدام المتنوع :وهي المناطق التي تتعدد فيها الاستعمالات وتتنوع وتتداخل مع الاستعمالات السكنية سواء على مستوى المنطقة كلها أو على مستوى المبنى الواحد من المساكن والمجمعات السكنية والخدمات الملحقة بها.• مناطق التنمية الخاصة:وهي المناطق او المشاريع التي تعتمدها الأمانة كمنطقة تنمية خاصة حيث يتم دراستها كمشروع متكامل دراسة الطرق والنقل والمرور ومواقف السيارات وحركتها وحركة ومسارات المشاة.
•مواقف السيارات
هي المساحات او الاماكن المخصصة لوقوف السيارات ويمكن ان تكون مواقف سطحية او في مباني متعددة الطوابق.
•مستوى الخدمة :
هو العدد الاقصى من المركبات التي يمكن أن تمر خلال نقطة معينة في وقت محدد والجدول رقم (15) إدناه يبين قيم السعة المرورية التي يتم مقارنة القيمة المقاسة من الطريق بها حيث يتوقع ان زيادة عدد المركبات عن القيم المذكورة في الجدول (للحارة الواحدة ) يعني حدوث ازدحام وتأخير.درجة التشبع وهي معيار سعة الطريق عند التقاطعات ذات الإشارة المرورية وتحسب من نسبة حجم المرور لحجم التشبع مضروباً في نسبة زمن الإشارة الاخضر لزمن الإشارة الكلي.
تنقسم المشاريع إلى ثلاثة مستويات إستناداً على حجم المرور المتولد خلال فترات الذروة ، وتم تحديد ثلاثة مستويات من المشاريع كما يلي :• مشاريع المستوى الأول ( دراسة المداخل والمخارج ) :(المشاريع التي تولد 100 رحلة أو أقل خلال ساعة الذروة)وتشمل هذه الدراسات المشاريع السكنية والمكتبية الصغيرة ، بالإضافة إلى المحال التجارية التي تولد 100 رحلة أو أقل خلال ساعة الذروة ، وفي الغالب لا يحتاج هذا النوع من المشاريع إلى دراسة مرورية إلا بعض المشاريع ذات الطابع التجاري والتي تتطلب تقديم مخططات توضح مداخل ومخارج المشروع بالإضافة إلى عدد ومواقع مواقف السيارات.
• مشاريع المستوى الثاني ( دراسة التأثير المروري ) :(المشاريع التي تولد من 101 – 2500 رحلة خلال ساعة الذروة )وتشمل هذه الفئة الأبراج السكنية والتجارية والأسواق المركزية وكل المشاريع التي من المتوقع أن تولد من 101 – 2500 رحلة خلال ساعة الذروة وتكون منطقة الدراسة أشمل بحيث تشمل كل التقاطعات والشوارع المحيطة بالمشروع التي سوف تتأثر بالمنشأة الجديدة بأكثر من 5% من سعتها.
• مشاريع المستوى الثالث ( دراسة النقل الشاملة ) :(المشاريع التي تولد أكثر من 2500 رحلة خلال ساعة الذروة )وتشمل الاستثمارات الكبيرة متعددة الاستخدامات و المشاريع متعددة المباني التي تولد أكثر من 2500 رحلة خلال ساعة الذروة ، وهي دراسة شاملة تغطي كل المحاورة للمشروع بالإضافة إلى ربط المشروع بالطرق السريعة واستخدام النقل الشامل.
* يتم تحديد الحاجة لإجراء دراسة مرورية للأنشطة غير الواردة في هذا الجدول وفقاً للاشتراطات المعتمدة الخاصة بها
تحدد الحاجة إلى دراسة التأثير المروري للمشاريع الحضرية وفقاً لحجم المرور المتولد من المشروع ، فمن المتوقع من كل مشروع جديد أن يولد مرور علي شبكة الطرق ويختلف حجم هذا المرور من مشروع لأخر وفقاً لحجم المشروع ( استخداماته). أ-الحد الأدنى لإجراء دراسة التأثير المروري. تم تحديد الحد الأدنى لإجراء دراسة التأثير المروري للمشاريع عندما يولد المشروع أكثر من 500 رحلة / ساعة خلال ساعات الذروة الصباحية أو المسائية ، وذلك بعد الأخذ في الاعتبار إنقاص نسبة المرور العابر المستخدم للمشروع و لكل الاستخدامات التي تجذب مرور عابر في منطقة الدراسة.
ب – الحالات التي تستوجب دراسة التأثير المروري عندما يولد الشارع 500 رحلة أو أقل خلال ساعة الذروة
هناك حالات تتطلب دراسة مرورية حتي وإن كان المرور المتولد 500 رحلة أو أقل خلال ساعة الذروة والحالات هي : • عند وقوع المشروع في أحد المحاور الرئيسية المزدحمة أو وجود تدني لمستوي الخدمة في الطرق المحيطة بالمشروع .• عندما يكون استخدام المشروع مختلف عن ما هو موضح في المخطط الإرشادي لاستعمالات الأراضي .• عندما يتطلب المشروع إنشاء إشارة مرورية عند مدخل المشروع .• عندما يتطلب المشروع إنشاء تقاطع منفصل.• إذا رأت الأمانة بالتنسيق مع الإدارة العامة للمرور بالمنطقة أن المشروع المقترح سوف يؤثر سلبا علي سلامة مستخدمي الطريق.
ج - متطلبات دراسة المشاريع الاستثمارية الكبيرة :المشاريع الاستثمارية الكبيرة هي المشاريع التي من المتوقع أن تولد أكثر من 2500 رحلة خلال ساعة الذروة ويكون أثر هذا النوع من المشاريع على نطاق أكبر بحيث يشمل كل الطرق والتقاطعات المحيطة بالمشروع بالإضافة الى الطرق السريعة والشريانية التي تربط منطقة الدراسة بشبكة الطرق السريعة , لهذا تطلب الأمانة اشتراطات إضافية عند إجراء دراسة التأثير المروري لهذا النوع من المشاريع كما يلي :- توسعة الرقعة الجغرافية للدراسة لتشمل ربط المشروع بالطرق الشريانية الرئيسية والطرق السريعة مع توضيح مواقع المباني الخدمية حول المشروع (المطاعم, المدارس, المستشفيات, الخ ....) .- دراسة الشبكة الداخلية للطرق ضمن نطاق المشروع مع توضيح مستوى الخدمة للطرق والتقاطعات.- يتم تحصيل نسب توزيع الرحلات من نموذج النقل الشامل وذلك بعد التنسيق مع مهندسي الأمانة للدخول الى النموذج واستخراج نسب التوزيع.- يتم إنشاء نموذج نقل لسنة الافتتاح و20 سنة بعد افتتاح المشروع واكتمال كافة مراحله.- إذا تم استخدام VISSIM لتقييم شبكة الطرق وخارج المشروع وتم تحديد وتقييم التحسينات المطلوبة من خلال هذا البرنامج يجب ان تكون التقاطعات مرئية بوضوح من خلال النمذجة المرورية ويجب ان يحتوي تقرير الدراسة على تقرير يوضح المنهجية المتبعة في إعداد النموذج مع تقديم نسخة الكترونية من نموذج النقل.
تم تحديد مقترح لمكونات التقرير النهائي للدراسة وقد تتطلب بعض الدراسات إضافة فصول اخرى وذلك حسب نوع وحجم المشروع.
الباب الأول : مقدمة
•المقدمة.
•الغرض من الدراسة.
•تعريف بالمشروع.
•نطاق الدراسة.
•المشاريع المستقبلية.
الباب الثاني: تقييم الوضع المروري الحالي
التعريف بشبكة الطرق الحالية وتقديم المعلومات والقياسات الجيومترية للطرق اللازمة لدراسة التأثير المروري.
•التعريف بالتقاطعات الحالية.
•حركة المرور الحالية.
•مستوي الخدمة الحالي.
•التحسينات المتعلقة بمخطط الموقع.
•الاقتراحات المتعلقة بطبيعة وحجم استخدام المشروع إذا لزم الأمر.
•تحليل مستوي الخدمة للحلول المقترحة.
الباب الثالث: تقييم الوضع المروري المستقبلي مع المشروع:
•حساب حجم المرور المتولد.
•الطريقة المستخدمة في دراسة توزيع المرور المتولد من وإلى الموقع.
•توضيح الفرضيات وكذلك الطريقة المستخدمة في تحديد أحجام المرور على شبكة الطرق.
•حجم المرور المستقبلي لسنوات المشروع.
•مستوي الخدمة لشبكة الطرق طيلة فترة المشروع.
•تحديد سنة التصميم (بدراسة الاستخدام المقترح للموقع).
•تحديد المشاريع العمرانية الحالية في منطقه الدراسة التي سيتم إستخدام المرور المتولد منها وإليها في حسابات الدراسات التحليلية وكذلك المشاريع العمرانية الأخرى في المنطقة مستقبلاً إذا لزم الامر.
•تعديل البيانات الخاصة بالتوقعات المرورية خارج الموقع للسنة التصميمية إذا لزم الأمر.
•نمو المرور العابر مستقبلاً إذا لزم الأمر.
الباب الرابع: البدائل والحلول:
•التحسينات المقترحة على الشوارع المجاورة والإشارات المرورية الضوئية.
•تحليل مستوى الخدمة للحلول المقترحة.
الباب الخامس: تحليل المداخل والمخارج ومواقف السيارات:
•التوصيات الخاصة بتصميم المداخل والمخارج للمشروع .
الباب السادس: دراسة حركة المشاة :
•دراسة وتحليل حركة المشاة ضمن دراسة الوضع الراهن والمستقبلي واثرها في دعم الاستدامة والتقليل من الازدحام المروري.
•دراسة حركه المشاة للتأكد من مراعاة متطلبات حركة المشاة وتوزيع حركتهم بشكل متوازن على المسارات المحيطة بالمبنى لتجنب وجود نقاط تكدس وازدحام.
الباب السابع : السلامة المرورية :
•التحقق من تطبيق واستيفاء معايير السلامة المرورية لمكونات المشروع وشبكه الطرق والمحيطة به.
الباب الثامن : الخلاصة والتوصيات :
•ملخص للدراسة المرورية التي تم اعدادها.
•التوصيات والمقترحات التي تم التوصل اليها من خلال الدراسة.
الملاحق: يتم تقديم المرفقات التالية كملاحق للتقرير النهائي للدراسة:
•رسومات المشروع المستخدمة في الدراسة المرورية.
•نتائج الحصر المروري الآلي واليدوي.
•حساب الرحلات المتولدة عن المشروع.
•التقييم المروري للشوارع والتقاطعات لجميع سيناريوهات التحليل المروري.
تحديد منطقة الدراسة يعتمد على موقع وحجم المشروع المراد دراسته بالإضافة إلى الوضع المروري الراهن لشبكة الطرق المحيطة بالمشروع ، فالمشاريع الكبيرة التي تقع في مناطق مزدحمة تتطلب دراسة أكثر اتساعا بحيث تشمل رقعة جغرافية كبيرة وعدد أكبر من التقاطعات و الشوارع مقارنة بالمشاريع الصغيرة التي تتطلب عدد أقل من التقاطعات. والهدف من توسعة الرقعة الجغرافية هو سهولة وصول مستخدمي المشروع المقترح إلى موقع المشروع بسهولة وبدون أي تأخير مما يساعد على الاستخدام الأمثل للمشروع.
يتم تحليل أثر المشروع على شبكة الطرق في أوقات الذروة الصباحية والمسائية ويتم تحديد ساعات الذروة حسب نتائج التعداد الآلي للمرور في الشوارع المحيطة بالموقع مع الأخذ بالاعتبار ساعات الذروة خلال عطلة نهاية الأسبوع في حالة المواقع التجارية والترفيهية.
يجب أن تجري الدراسة لمعرفة التحسينات المطلوبة على شبكة الطرق عند سنة افتتاح المشروع بالإضافة إلى سنوات مستقبلي أخرى وتحدد سنوات المشروع واضعين في الاعتبار ما يلي :
•التاريخ المتوقع لافتتاح المشروع .
• مراحل تنفيذ المشروع .
• حجم المشروع .
تحدد كعشرة سنين كحد ادنى في الدراسات وتزيد هذه المدة مع كبر حجم المشروع وتحسب مع اكتمال المشروع :المستوى الأول : سنة الافتتاح + 3 سنين بعد الافتتاح.المستوى الثاني : سنة الافتتاح + 10 سنين بعد الافتتاح.المستوى الثالث : سنة الافتتاح + 20 سنه بعد الافتتاح.وعند تنفيذ المشروع على عدة مراحل تحسب ستة الأفق بعد اكتمال أخر مراحل المشروع .
يجب أن يكون أساس التحليل لكل دراسة هو دراسة الوضع المروري الحالي قبل تنفيذ المشروع ويتم الحصول على ذلك عن طريق جمع وتحليل حجم المرور في الشوارع والتقاطعات محل الدراسة على النحو التالي :
أ-الحصر المروري الآلي للمركبات كما يلي :
•سبعة(7) أيام في الأسبوع لمدة أربع وعشرين (24) ساعة .
•يتم حصر الأحمال المرورية العادية , أي ليست في فترات العطلات المدرسية, أو العطلات الرسمية أو خلال شهر رمضان أو الأعياد.
ب- الحصر المروري اليدوي لتصنيف المركبات للتقاطعات:يجب القيام بالحصر المروري اليدوي لتصنيف المركبات عند التقاطعات كما يلي:
•ثلاثة (3) أيام في الأسبوع.
•يجب حصر الأحمال المرورية في الأوقات العادية, أي ليست في فترات العطلات المدرسية, أو العطلات الرسمية أو خلال شهر رمضان أو الأعياد.
•يجري العد خلال ساعات الذروة المرورية الصباحية والمسائية وذروة ما بعد الظهيرة.
ويجب عمل الحصر للمركبات حسب الفئات التالية :
•سيارات الركاب.
•سيارات الأجرة.
•السيارات الفان والبيك – آب للركاب ونقل البضائع الخفيفة.
• الباصات الخاصة بنقل الركاب.
•اللوريات والشاحنات.
•التريلات والمقطورات.
•الدراجات البخارية.
•الدراجات الهوائية.
•مركبات ذات تصنيف خاص مثل خلاطات الأسمنت / اللودرات (الشيولات) / والمركبات ذات الأغراض الخاصة.
يحسب عدد الرحلات المتولدة من المشروع عن طريق استخدام معدلات تولد الرحلات حسب غرض الرحلة حيث تم التوصل عن طريق دراسات متخصصة إلى معادلات خطية ذات معاملات ارتباط قوية يمكن اعتمادها للتنبؤ المستقبلي للرحلات المتولدة من المشروع بحيث تكون وحدة المشروع أو مساحته متغير مستقل في المعادلة.ويجب توفير جدول في التقرير يوضح المرور المتولد لكل استخدام أراضي كما هو موضح أدناه:
توزيع الرحلات هي العملية التي تحدد ماهي نسبة توزيع المركبات بين موقع المشروع والطرق المختلفة ونظم النقل المختلفة خارج منطقة دراسة المشروع , ويتم توزيعها بأحد الطرق :
•استخدام برنامج النقل المعد من قبل الأمانة.
•يتم توزيع الرحلات على الشوارع المحيطة باستخدام نموذج الطلب على النقل المعد من قبل الأمانة ويتم التنسيق مع الأمانة للدخول إلى النموذج لإدخال البيانات والحصول على توزيع الرحلات على الشوارع والتقاطعات.
• استخدام توزيع لمشروع مماثل داخل منطقة الدراسة.
•يمكن للاستشاري معد الدراسة استعمال نسب توزيع مأخوذة من دراسة سابقة لمشروع مماثل داخل الرقعة الجغرافية لمنطقة الدراسة.
تعد وفرة مواقف السيارات من أهم عوامل نجاح أي مشروع استثماري وتكون عامل أساسي في تحديد حجم الأثر الناتج عن المرور المتولد من المشروع ولذلك تحرص الأمانة على وجود مواقف سيارات كافية لمستخدمي المشروع لاستيعاب المرور المتولد وعدم حصول ازدحام في الشوارع المحيطة بالموقع. لذلك تشترط الأمانة على الاستشاري معد الدراسة أن يقدم تحليلاً لمواقف السيارات حسب متطلبات الأمانة ويقارن ذلك بعدد المواقف المتاحة من قبل المالك.
•يجب على الاستشاري وضمن الدراسة توفير جدول يوضح مقارنة توفير مواقف السيارات في الموقع مع المطلوب في اشتراطات وأنظمة البناء بالأمانة .
•يجب على الاستشاري معد الدراسة توفير مخططات توضح أماكن مواقف السيارات بالأبعاد التصميمية.
•يجب على الاستشاري إجراء تحليل الطاقة التشغيلية لمواقف السيارات وفقاً لساعات الذروة الصباحية والمسائية واضعاً في الاعتبار التحكم المروري عند المداخل والمخارج (نظام التذاكر , الأبواب الألية , الخ ...).
•يجب على الاستشاري تقديم مخططات توضح حركة المركبات داخل مواقف السيارات باستخدام برنامج Auto Turn.
تشترط الأمانة على الاستشاري معد الدراسة تحليل مواقع المداخل والمخارج للمشروع من حيث العدد والموقع وقربها من التقاطعات الحالية وذلك لضمان ألا تؤثر هذه المداخل والمخارج سلبيا على حركة سير المرور أو السلامة المرورية في منطقة الدراسة ويجب ان يكون عدد المداخل والمخارج كافيا لاستيعاب حركة المرور المتوقعة من المشروع.يجب على الاستشاري تحليل المداخل والمخارج للمشروع لهدف :
•عدم حدوث أي خلل في سير حركة المرور.
•تلافي نقاط الالتحام بين المركبات المتداخلة في الطريق.
•عدم تأثر المشاة بالمداخل والمخارج.
•توفير مسافة رؤية كافيه للسيارات الداخلة إلى الطريق من المشروع.
•يجب ان توفر المداخل والمخارج بمواقع تبعد بمسافات كافية عن المداحل والمخارج وأماكن الالتفاف والتقاطعات المجاورة حسب المواصفات والمقاييس.
•تقديم تصميم مبدئي للمداخل والمخارج مع توضيح الأبعاد التصميمية والعلامات المرورية اللازمة.
يجب على الاستشاري تقديم مخططات بمقياس رسم مناسب بحيث توضح أماكن الدخول والخروج من الموقع ويجب ان تكون هذه المخططات مسقطه على صورة جوية للمشروع والمنطقة المحيطة به.
يجب ان يؤخذ بعين الاعتبار عند اعداد الدراسة المرورية التوسعات المستقبلية في منطقة الدراسة بالإضافة إلى حركة المرور المتوقعة بسبب مشاريع أخرى مصدقة من قبل الأمانة ولم يتم تنفيذها , وتشمل المشاريع المستقبلية ما يلي :
•التحسينات المتوقعة على شبكة الطرق سنة الإنشاء.
•الحصول على المشاريع المستقبلية المصدقة من الأمانة قيد التنفيذ .
•تحديد التطورات المستقبلية من حيث استخدامات الأراضي.
يجب على استشاري المالك تقديم نتائج التحليل المروري لجميع فترات التحليل بطريقة واضحه مستخدماً المخططات بالإضافة الى وضع نتائج التحليل وتقديمة وفقاً للجدول أدناه:
في هذا الجزء من دراسة التأثير المروري يتم تحديد التحسينات اللازمة سواء التحسينات المطلوبة لخدمة المشروع أو التحسينات المطلوبة لتخفيف أثر المشروع.وتنقسم الحلول التحسينية الى نوعين كما يلي:
أ- التحسينات المطلوبة داخل نطاق المشروع
-بوتشمل التحسينات المطلوبة لخدمة المشروع مثل إضافة حارات تخزين عند مداخل المشروع أو أي تعديلات جيومترية تخدم المشروع بصفة مباشرة ويتحمل الملك تكلفة كل هذه التحسينات.
ب- التحسينات المطلوبة علي شبكة الطرق الخارجية للمشروعوتشمل التحسينات اللازمة على شبكة الطرق الخارجية المحيطة بالمشروع وذلك للمحافظة على مستوى خدمة مقبول ويجب ان تكون هذه التحسينات مجدية بحيث تخفف من الأثر المروري للمشروع واقتصادية قابلة للتطبيق وتشترط الأمانة تقديم تحسينات للتقاطعات والشوارع التالية :
•كل قطاعات الطريق التي تصل فيها نسبة التشبع V/C RATIO الى اعلى من 85%.
•التقاطعات التي يكون فيها مستوى الخدمة D أو اقل.
•حارات الدوران أو حارات السير التي يكون مستوى الخدمة فيها اقل من D حتى وان كان متوسط مستوى الخدمة للتقاطع A-C.
•التقاطعات التي ستتأثر بزيادة أعداد عبور المشاة.
ويمكن أن تشمل التحسينات ولكن لا تقتصر على:
ج- التقييم المروري لشبكة الطرق بعد التحسينات اللازمة يتم توضيح مستوى الخدمة لشبكة الطرق قبل وبعد التحسينات طيلة فترة المشروع وتقديمة في جدول يوضح مستوى الخدمة للعناصر التي تحت التحسين قبل وبعد عمل التحسينات , كما يجب ان يقدم استشاري الدراسة ضمن التقرير رسومات توضح مستوى الخدمة .
استعراض نتائج التقييم المروري للبدائل التحسينية
د - مستوى الخدمة المقبول للطرق والتقاطعات
الطرق
الحد الأدنى لمستوى الخدمة المقبول من الأمانة للطرق
التقاطعات
الحد الأدنى لمستوى الخدمة المقبول من الأمانة للتقاطعات
مثال : إذا مستوى الخدمة قبل المشروع هو B ومستوى الخدمة بعد المشروع هو E فعلى الاستشاري تقديم حلول تحسينية لرفع مستوى الخدمة الى C
هـ -التصميم المبدئي للتحسينات المطلوبة على الاستشاري معد الدراسة إعداد تصاميم مبدئية لكافة التحسينات المطلوبة لتخفيف أثر المشروع على شبكة الطرق وفقاً للشروط الآتية :
•يتم إعداد التصاميم المبدئية بواسطة مهندس تصميم الطرق المعتمد ضمن طاقم فريق عمل الاستشاري.
•يجب ان تكون التصاميم قابلة للتطبيق في منطقة الدراسة.
•يجب ان توضح التصاميم المبدئية حدود الملكية وارتدادات البناء.
•يجب ان يكون التصميم المقترح متفق مع السياسات العامة للأمانة.
و- تكلفة الحلول التحسينية والجدول الزمني لتطبيقها يجب ان يقدم الاستشاري وفقاً للجدول الموضح أدناه تكلفة الحلول التحسينية المطلوبة والجدول الزمني لتطبيقها وفقاً للاتي:
•وضع خطة قصيرة وطويلة المدي للتحسينات المطلوبة.
•مراحل تنفيذ المشروع إذا كان المشروع ينفذ على عدة مراحل.
•خطة الأمانة لتحسين الأداء المروري في منطقة الدراسة والمناطق المجاورة.
•الزمن اللازم لتصميم وتنفيذ التحسينات المطلوبة.
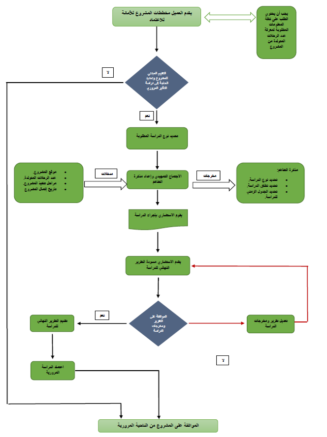
يكون مسار خدمة دراسة التأثير المروري من مرحله تقديم الطلب الي مرحلة الاعتماد حسب التالي:
5-1 تقديم الطلب إلى الأمانة للموافقة على المشروع : يتقدم صاحب المشروع بطلب رسمي إلى الإدارة المعنية للموافقة على المشروع ويجب ان يشمل الطلب جميع المخططات التفصيلية للمشروع بحيث توضح ما يلي :- الموقع العام للمشروع والشوارع والمباني والمحيطة به.
-جدول يوضح المساحة الكلية والمبنية ونسبة البناء والاستعمالات لكافه عناصر المشروع.
5-2 مراجعة الدراسة :يقدم استشاري المالك للأمانة المنهجية المتبعة في الدراسة للاعتماد بحيث تشمل ما يلي :
•ملخص تعريفي عن المشروع بحيث يوضح موقعة والحساب المبدئي لحجم المرور المتولد
•تحديد النطاق الجغرافي للدراسة موضحاً كل التقاطعات وقطاعات الطريق التي يتعين دراستها بالتفصيل.
•تحديد نقاط العد المروري للشوارع والتقاطعات.
•تحديد الطريقة المتبعة لعمل الحصر المروري وجمع المعلومات المرورية.
•تحديد سنوات الأفق للدراسة ونسبة النمو السنوية.
•يجب أن تتضمن منهجية الدراسة على :
.1خريطة جوية توضح ما يلي:
أ - كل الطرق المجاورة للموقع مع توضيح عدد الحارات لكل شارع وتحديد نوع الطريق واعلى سرعه مسموح بها. ب - كل التقاطعات المحيطة بالموقع والداخلة في نطاق الدراسة مع توضيح نوع التحكم في كل تقاطع عدد الحارات وتفاصيلها. جـ - أماكن مواقف السيارات الحالية ومناطق حظر وقوف السيارات لكل نوع من السيارات موضحا نوع المواقف وعددها.
.2توضيح المشاريع المستقبلية في المنطقة بحيث يوضح أماكنها ومناطق الدخول والخروج لتقييم مدي تأثر الموقع الجديد بالتحسينات المستقبلية.
.3أماكن مواقف سيارات الأجرة والنقل العام في منطقة الدراسة.
يتم إخطار مقدم الطلب خطيا باعتماد الأمانة لمنهجية العمل.
5-3 استعراض النتائج : بعد مراجعة مسودة التقرير النهائي تدعو الأمانة كافة الجهات المعينة داخل وخارج الأمانة لحضور الاجتماع النهائي لمناقشة النتائج الدراسة بحضور الاستشاري معد الدراسة لتقديم نتائج الدراسة النهائية للمناقشة مع بقية الأطراف ويجب على الاستشاري معد الدراسة لتقديم نتائج الدراسة النهائية للمناقشة مع بقية الأطراف ويجب على استشاري الدراسة إعداد عرض مرئي يوضح مراحل إعداد الدراسة وتوصياتها ويجب ان يحتوي العرض المرئي على ما يلي:
•نبذة عن المشروع واستخداماته.
•المنهجية المتبعة في اعداد الدراسة موضحا نطاق الدراسة.
•خطة جمع المعلومات المرورية من الشوارع والتقاطعات.
•حساب حجم المرور المتولد من المشروع وطريقة توزيعه على شبكة الطرق المحيطة بالمشروع.
•نتائج التحليل المروري لمنطقة الدراسة قبل وبعد المشروع حسب الفترة الزمنية المتفق عليها في المنهجية.
•التحسينات المطلوبة لتخفيف أثر المشروع مع توضيح التصاميم المبدئية وتحليل مستوي الخدمة للتحسينات.
•تحليل المداخل والمخارج ومواقف السيارات.
•التوصيات.
5-4 تقديم مسودة التقرير النهائي : يتم تقديم مسودة التقرير النهائي للأمانة للمراجعة والاعتماد من قبل الإدارة المشرفة على الدراسة وذلك بعد استيفاء جميع مراحل الدراسة من جمع للمعلومات والتحليل المروري وتحديد وتقييم التحسينات المطلوبة وفق الشروط التالية:
•يتم تقديم أربعة (4) نسخ من التقرير ، مصحوبة بكافة المخططات ونتائج التحليل الداعمة لتوصيات الدراسة.
•يتم تقديم نسخة من التقرير على أسطوانة مدمجة.
•تقديم نسخة الكترونية من نتائج التحليل المروري.
5- 5مسؤوليات مقدم الطلب (المالك) :
•يجب على المستثمر طلب الاتصال والتنسيق مع الأمانة للتحقق من المرور والمتولد والتأكد من الحد الأدنى للمشروع ما اذا كان أقل من 500 رحلة / ساعة خلال ساعات الذروة.
•إذا كانت هنالك حاجة للدراسة يجب على المالك اختيار مكتب هندسي معتمد من الأمانة لإجراء الدراسة ويكون هذا المكتب هو المسؤول عن التشاور وتقديم الدراسة للأمانة ومناقشة أي افتراضات يتم استخدامها في الدراسة.
•يكون استشاري المالك مسؤول عن صحة ودقة المعلومات المقدمة في الدراسة فيما يتعلق بالعد المروري والمرور والمتولد.
•يقوم الاستشاري المالك بالتنسيق مع الأمانة للحصول على الموافقة او معرفة التعديلات المطلوبة على الدراسة قبل الحصول على الموافقة.
•أي تصحيحات مطلوبة في الدراسة تكون من مسؤولية الاستشاري المالك.
•يتحمل المالك نفقات إجراء وتقييم الدراسة كاملة.
5-6 مسؤوليات الأمانة :
•تقييم الدراسة.
•تحديد موعد اجتماع مع المكتب الاستشاري عند الحاجة.
•إبداء المرئيات.
•الموافقة على الدراسة.
آخر تحديث : 27 أبريل 2025
يمكنك تصفح البوابة عن طريق إعطاء أوامر صوتية بإستخدام المايكروفون
تحدث الان...
برجاء اعطاء الاوامر الصوتية من الخيارات التالية:
إخلاء المسؤولية : الترجمة إلى لغات أخرى يعتمد على ترجمة جوجل (Google)، وبالتالي فإن المركز الوطني للتنافسية غير مسؤول عن دقة المعلومات في اللغة الجديدة.